詳細はこちらから
整形外科に関連することとしては、手術では関節内骨折の手術の点数が上がりました。
関節内骨折観血的整復固定術

まぁ2万円くらいですが・・・
そして今まで足とか手とか分けていなかったものがすべて分けられました。これは今後点数をわけるという布石ですね。今からデータ集計をしてこれだけ異様に多いというものがあれば減らされたりするのでしょう。
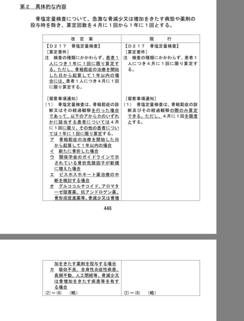
また骨密度検査は原則的に年1回になりました。

さすがに4ヶ月に1回はやりすぎですもんね。
リハビリ計画書 2回目からは2400円に

整形外科クリニックではこれでダメージを受けるところは多そうです。初診料などが上がっても僅かな差です。開業医が儲けすぎなので削ろう。勤務医は外科など足りていないところには報酬をという当たり前の市場原理のようなことをしてくるのがこの診療報酬という仕組み。
保険診療は国営フランチャイズです。フランチャイズである以上はこの枠組みの中で戦うしかありません。生き残りをかけて頑張りましょう

コメント